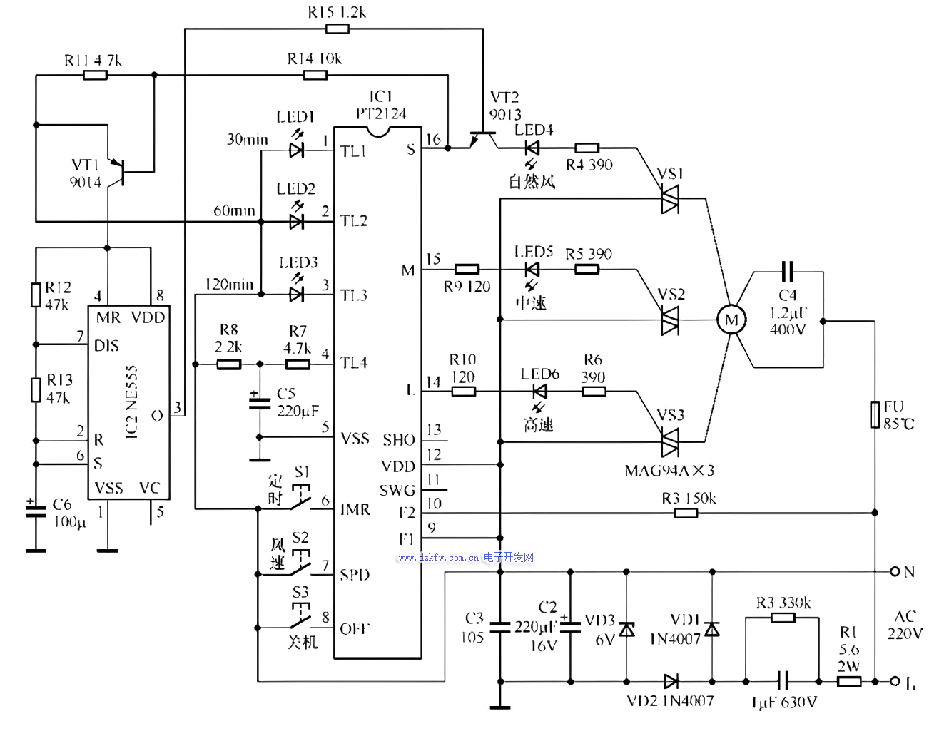
下面以海爾 FTD30-2 型落地式電風扇電路為例,介紹使用萬用表檢測電腦控制型電風扇電路故障的方法與技巧。該機電路由電源電路、市電過零檢測電路、微處理器電路、風速調整電路、模擬自然風電路構成,如下圖所示。
1.電源電路
將電源線插入市電插座后,220V 市電電壓一路經熔絲管 FU 和雙向晶閘管為電機供電;另一路經 R1 限流、C1 降壓,利用 VD2 半波整流,C2 濾波,VD3 穩壓產生 5V 直流電壓。該電壓通過 C2、C3 濾波后,為微處理器電路供電。R2 是 C1 的泄放電阻。
2.市電過零檢測電路
市電過零檢測(同步信號輸入)電路由 R3 和微處理器 IC1 構成。市電電壓通過 R3 限流,加到 IC1 的⑩腳,IC1 對⑩腳輸入的信號檢測后,就可以在市電過零處控制雙向晶閘管 VS1~VS3 導通,從而避免了它們在導通瞬間可能過流損壞。
3.微處理器電路
微處理器電路由微處理器 IC1(PT2124)為核心構成。
(1)PT2124 的引腳功能微處理器 PT2124 的引腳功能如下表所示。
(2)功能操作電路功能操作電路由操作鍵 S1、S2、S3 和 IC1 共同構成。當按按鍵 S2 時,IC1 的⑦腳輸入高電平信號,IC1 輸出開機信號,使該機進入開機狀態。開機后,按 S2 鍵,可調整風速;按S1 鍵,使 IC1 的⑥腳輸入高電平信號后,可進入定時運行狀態,每按壓一次 S1 鍵時,定時時間會遞增 30min,最大定時時間為 2h;按 S3 鍵,使 IC1 的⑧腳輸入高電平控制信號后,IC1輸出控制信號使該機停止工作。
4.風速調整電路
該機風速調整電路由微處理器 IC1、電機(采用的是電容運行電機)M、運行電容 C4、風速鍵 S2 和雙向晶閘管 VS2、VS3 等構成。在開機狀態下,按風速鍵 S2,使 IC1 的⑦腳輸入風速調整信號,IC1 的 、 腳依次輸出觸發信號,使電機不僅可以運轉在高風速、中風速狀態,而且還可以工作在自然風狀態。同時控制相應的指示燈發光,表明電機旋轉的速度。當 IC1 的 、 腳無驅動脈沖輸出, 腳輸出驅動信號時,雙向晶閘管 VS1、VS2 截止,雙向晶閘管 VS3 導通,為主電機的高速端子供電,于是電機在 C4 的配合下高速運轉。同理,若按風速鍵 S2 使 IC1 的 、 腳無驅動信號輸出, 腳輸出驅動信號時,VS1、VS3 截止,VS2 導通,為電機的中速供電抽頭供電,于是電機運轉在中速上。
5.模擬自然風電路
該機的模擬自然風電路由時基芯片 NE555 和相關元件構成。用戶選擇模擬自然風時,微處理器 IC1 腳輸出低電平控制信號,使 VT1 導通,由它 c極輸出的電壓不僅加到 IC2 的供電端⑧腳和復位端④腳,而且通過 R12、R13 對 C6 充電。C6 兩端電壓不足 4V 時,被 IC2 內部觸發器處理后使它的③腳輸出高電平控制電壓。該電壓通過 R15 使 VT2 導通,不僅使自然風指示燈 LED4 發光,表明該機工作在模擬自然風狀態,而且使晶閘管 VS1 觸發導通,為電機的低速供電端子供電,使電機低速運轉。7s 后,C6 兩端電壓達到 4V 后,IC2 的③腳輸出低電平控制電壓使 VT2 截止,VS1 截止,電機停轉。同時,C6 通過 R13 和 IC2 的⑦腳內部電路放電,約 3.5s 后 C6 兩端電壓降到 2V 時,IC2 的③腳再次輸出高電平控制電壓,使電機再次運轉,重復以上過程,電機時轉時停,實現模擬自然風控制。
6.常見故障檢修
(1)電機不運轉該故障的主要故障原因:
1)電源電路異常,
2)電機或運行電容 C4 異常,
3)開機/風速控制鍵 S2 異常,
4)微處理器 IC1 異常。
首先,按鍵開機風速鍵,電機能否發出“嗡嗡”聲,若能,查 C4 和電機;若不能,說明電機或其供電電路異常。此時,用萬用表交流電壓擋測市電插座有無 AC 220V 左右電壓,若沒有,檢查電源線和電源插座;若電壓正常,拆開該機的外殼后,查熔絲管 FU 是否熔斷,若熔斷,則檢查運行電容 C4 和電機;若 FU 正常,說明電源電路或微處理器電路異常。此時,測 C2 兩端有無 5V 電壓,若有,查操作鍵和微處理器 IC1;若沒有,測 R1 是否開路、C1 是否容量不足。
注意:限流電阻 R1 開路后,必須要檢查 VD2、VD3、C1、C2、C3 是否擊穿,以免更換后的 R1 再次損壞。
(2)通電后,電機就高速運轉該故障的原因:
1)雙向晶閘管 VS3 擊穿,
2)微處理器 IC1 異常。
首先在路測量 VS3 是否擊穿,若擊穿更換即可;若 VS3 正常,檢查 IC1。
(3)沒有模擬自然風功能,其他正常
該故障的主要原因:
1)VT1、VT2 異常,
2)IC2(NE555)異常,
3)R13、C6、LED4、R3 異常,
4)雙向晶閘管 VS1 異常。
首先,用萬用表電壓擋測 VT2 的 b 極有無導通電壓,若有,檢查 VT2、LED4 和 R4;若沒有,測 IC2 的④腳供電是否正常,若不正常,檢查 VT1、R15、IC1;若正常,測 IC2 的⑥腳電位是否正常,若不正常,檢查 C6、R13、R12;若正常,檢查 IC2。


返回頂部
刷新頁面
下到頁底